审批对象
党政机关、区直部门、具有行政管理职能的区直事业单位、上级驻区单位,以及上述部门和单位与其他部门联合组织实施的统计调查项目,都需要按规定进行审批。调查对象属于本部门管辖系统内的具有直接隶属关系的,其调查项目由本部门负责人审批,报汕头市金平区统计局备案;调查对象属于本部门管辖系统外的不具有直接隶属关系的,其调查项目经制发部门负责人签署后,报金平区统计局审批。
审批条件
(一)统计调查的内容和调查范围必须与部门的职能相一致,必须符合既定的政府综合统计与部门统计的分工原则。
(二)统计调查项目必须符合精简、效能的原则。凡一次性调查能满足需要的,不搞定期调查;凡非全面调查能满足需要的,不搞全面调查。最大限度地减少调查频率,缩小调查规模,降低调查成本。
(三)调查项目中的报表表式和文字说明必须规范;指标解释和计算方法必须科学;调查内容要简明扼要,不能与其他调查重复、交叉、矛盾。
(四)调查项目必须使用国家统一的统计标准和分类。涉及政府综合统计部门规定以外的专业标准和分类,要与有关国家标准或行业标准相一致。尚无国家标准和行业标准的,必须严格按照标准化科学及分类科学的原理进行归纳和设计,并在使用前征求政府综合统计部门的意见。
(五)调查方法要科学合理,避免由于调查方法使用不当给基层造成过重负担和产生数据质量问题。
(六)重大调查项目要有研究论证和试点报告,必须提供论证材料和试点材料。
(七)调查资料属于国家秘密的统计资料,必须保密;属于私人、家庭的单项调查资料和在统计调查中知悉的调查对象的商业秘密,负有保密义务。
办事程序
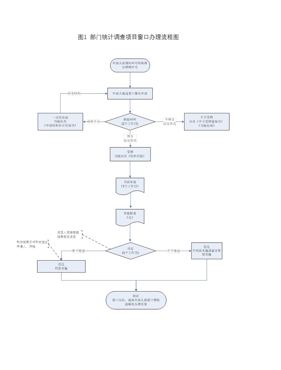
(一)先以部门名义向政府统计机构发出申请审批的函,并领取《部门统计调查项目审批申报表 》进行认真填写并盖章,然后办理有关审批手续。
(二)制定统计调查的部门在送《部门统计调查项目审批申报表》的同时,须将实施调查的方案、表式、提供给统计调查对象填报的统计调查表和说明, 包括总说明、报表目录、基层表式、综合表式、统计标准和分类目录、指标解释、逻辑关系及抽样方案等相关文件一并报送政府统计机构审批。
(三)金平区统计局对送审的部门统计调查项目进行初审,提出修改意见和建议,部门应积极配合,及时作出说明和解释,并按照修改意见进行修改;如有不同意见,双方应进一步研究磋商达成一致,否则由金平区统计局进行最终裁决,部门应按最终裁决意见进行修改。金平区统计局对送备案的部门统计项目提出修改意见和完善建议。
(四)金平区统计局对部门统计调查项目的具体审核工作完成之后,以区统计局的名义发函批复。批复分为:同意实施、不同意实施、建议暂缓实施三种。部门收到批复后,应严格按照批复执行。
(五)部门收到同意实施的复文后,要及时印制调查方案和调查表式,起草布置实施的部门文件,部署调查工作;如遇特殊情况不能实施调查、延期实施调查或需调整变更调查方案的,须及时向金平区统计局报告说明原因。

办事期限
政府统计机构在收到部门的正式申请函及完整的相关资料后,在承诺办理时限5个工作日内完成审批;完成时间以复函日期为准。
有效期限
政府综合统计机构对部门统计调查实行有效期管理制度。批准的年度调查及其调查周期小于一年的定期调查的有效期为二年;普查、一次性调查、调查周期大于一年的定期调查,其有效期到该次调查的资料上报结束时止。备案的定期调查的有效期为三年;一次性调查的有效期到该次调查的资料上报结束时止。有效期皆以复函的日期为起点计算。
超过有效期的调查项目,一律自动废止。如需要继续执行,应当重新办理审批手续。在有效期内发生变化的调查项目,应随着办理重新审批手续。
收费标准:不收费。
承办部门
审批部门统计调查项目的受理单位:金平区统计局法制教育股。
办公地址:汕头市金砂路50号金平区政府大楼415室。
联系电话:0754-88249968。
受理时间:星期一至星期五上午8:30-11:30,下午3时-17:00。
通信地址:汕头市金砂路50号金平区政府大楼金平区统计局法制教育股。
邮编:515041。
咨询服务
(一)凡公民、法人或者其他组织到本局机关及属下事业单位申请办事时,负责承办的工作人员应为申办对象提供咨询服务,并在认真审核申办对象提供的有关材料的基础上,向申办对象开具书面《办事回执卡》,以作为申办对象监督承办单位是否正确履行职责或进行投诉的依据。具体为:
1、申办对象提供材料齐全的,承办人员应向申办对象开具《办事回执卡》,一式两份,一份由承办股室存根,另一份交给申办对象。
2、申办对象提供材料不齐全的,承办人员应向申办对象开具《申请材料补正告知书》,一次性写明尚缺的资料,一式两份,一份由承办股室存根,另一份交给申办对象。
(二)《办事回执卡》的内容包括申办对象、承办单位、承办内容、申办时间及承办时限、投诉电话等栏目;《申请材料补正告知书》中的内容包括申办对象、承办单位、承办内容、申办时间及申办对象尚缺资料及投诉电话等栏目。回执卡和告知书均由申办对象和承办人共同签名。
(三)咨询电话:88249968。
监督制度
投诉电话:88249968。地址:汕头市金砂路50号金平区政府大楼金平区统计局。投诉将在3天内得到答复;遇到特殊情况,无法在承诺时间内处理完毕的,区统计局将作出书面解释。
