统计数据是统计调查的成果,及时发布统计数据是统计工作的重要内容之一,也是统计服务社会各界的重要方式。近年来,国家统计局不断完善统计数据发布工作,丰富发布内容,拓展发布渠道,努力为各界提供更加详实的统计信息。
目前,国家统计局数据发布主要通过国家统计局官方网站、新闻发布会、国家统计局数据发布库、《中国统计年鉴》等统计出版物、统计政务新媒体平台和微观数据实验室等渠道。
一、全国统计数据的获得
1.国家统计局官方网站(www.stats.gov.cn)
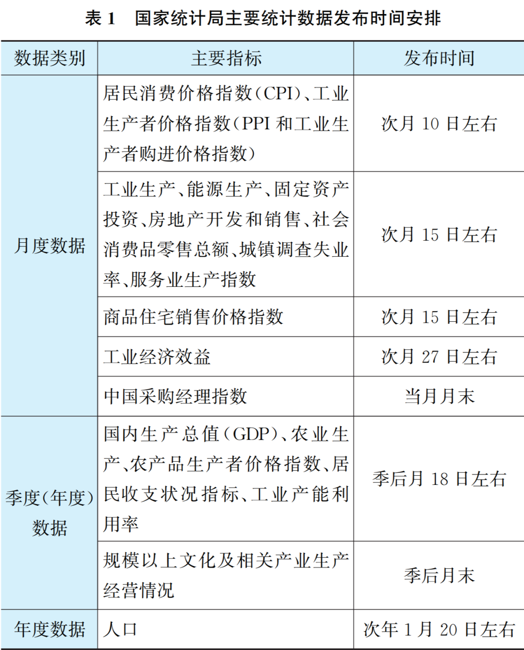
国家统计局官方网站是统计数据发布的首要渠道。为便于大家了解数据发布的时间安排,及时获取数据,国家统计局每年制定《主要统计信息发布日程表》,列入发布日程表的统计信息均可通过国家统计局官方网站的“数据发布与解读”栏目获得。近年来,国家统计局主要统计数据发布的时间安排大致如表1。

另外,农民工调查监测报告、就业人员年平均工资、夏粮产量、早稻产量和全年粮食产量等发布时间一般分别为4月、5月、7月、8月和12月,《主要统计信息发布日程表》的附注部分还提示了其他重要年度指标的发布时间。
2.新闻发布会
国家统计局在国务院新闻办公室举行月度、季度、年度国民经济运行情况新闻发布会和重大国情国力普查结果发布会,由国家统计局负责人或国家统计局新闻发言人等发布国民经济和社会发展主要指标数据或普查主要成果,并回答中外记者的提问。新闻发布会一般在次月中下旬召开。
3.国家统计局数据发布库(data.stats.gov.cn)
国家统计局数据发布库通过国家统计局官方网站的“数据查询”或“国家数据”图标处访问。对于月度和季度数据,在官方网站发布主要指标后,更多结构或细项指标通过数据发布库发布。对于年度数据,一般在《国民经济和社会发展统计公报》发布和《中国统计摘要》出版5个工作日左右,数据发布库更新主要年度数据,在《中国统计年鉴》出版后更新快速查询栏目年度数据,于2个月后更新全部年度数据并加载年鉴光盘。数据发布库还包括普查、地区、部门、国际数据,并提供文件输出、制表、绘图、表格转置、可视化图表等多种功能。
4.统计出版物
国家统计局每年5月份出版综合性简明统计资料《中国统计摘要》,收录我国上一年经济社会主要指标数据,主要数据多为初步统计数;10月份出版综合统计资料《中国统计年鉴》,收录的指标更全面;10月份以后出版各类专业统计年鉴30余种,如《中国工业统计年鉴》《中国投资领域统计年鉴》《中国人口和就业统计年鉴》等。反映全国农业普查、经济普查和人口普查等各类普查结果的统计资料在普查主要数据公布后的一年内出版。
5.统计政务新媒体平台
国家统计局官方微博@中国统计、官方微信“统计微讯”和手机客户端“数据中国”在国家统计局官方网站数据发布后及时发布或更新数据。同时,提供形式多样的统计科普产品,公开统计调查方法,便于社会公众深入了解统计工作。
6.微观数据实验室
国家统计局积极推进微观数据开发应用工作,建立了国家统计局微观数据实验室,与相关高校共建数据开发中心,开放经济普查、人口普查、农业普查、住户调查等十六类微观数据的查询和应用,研究人员可通过申请进入微观数据实验室使用微观数据。
根据有关规定,目前地方统计数据一般由地方统计机构负责发布,国家统计局为方便用户使用,也提供部分地方统计数据的获取渠道。
地方统计机构的门户网站是获取地方统计数据的主要渠道,各省级统计局网站发布本省主要指标数据情况。地方统计机构编辑出版的统计年鉴是获取地方统计数据的另一个重要渠道,各省(自治区、直辖市)和市(地、州、盟)统计机构出版本地统计年鉴,发布主要年度数据。此外,省级统计机构还通过举办新闻发布会发布当地主要统计数据;省级统计机构与部分地级市(地、州、盟)统计机构开设了微博微信或客户端等平台发布统计数据;部分地区开发了统计数据库,发布或提供当地进度或年度统计数据。
为便于公众获取地区统计数据,国家统计局通过数据发布库、统计出版物等提供省级的经济社会主要指标数据。国家统计局数据发布库专门设有“地区数据”栏目,提供了31个地区的月度、季度和年度各专业主要指标。国家统计局各类统计出版物也提供地方年度统计数据。例如,《中国统计年鉴》和各类专业统计年鉴均收录相关领域省级的分地区数据;《中国城市统计年鉴》《中国县域统计年鉴(县市卷)》则分别收录各城市和各县(市)的社会经济主要指标。国家统计局官方网站也提供了地方统计网站链接入口,方便查询各地经济社会数据。
三、结构性统计数据的获得
上述发布渠道和内容中不仅包括了全国性、综合性统计数据,大量结构性数据也可从中查询获取。随着经济形态日益丰富,社会各界对结构性统计数据的需求与日增加。总体上来讲,结构性数据包括分行业、分经济形态、分产品、分群体、分地区等内容。发布更多结构性数据,更加全面地展现经济发展全貌,也有助于对经济运行态势的科学准确分析。
具体来讲,国家统计局数据发布库、《中国统计年鉴》、各类专业统计年鉴是较为全面获取结构性数据的渠道。例如,在国家统计局数据发布库中,查询国内生产总值年度数据时,除总量数据外还可查询分产业增加值、分行业增加值、人均国内生产总值等相关细项数据;数据发布库中的规模以上工业企业主要经济指标,既包括全部规上工业企业的数据,也包括分登记注册类型、分行业的规上工业企业数据。又如,《中国统计年鉴》中,既包括全社会固定资产投资数据,也包括分三次产业、分地区、分建设性质、分隶属关系、分登记注册类型的固定资产投资结构性数据;既包括全部限额以上住宿和餐饮业企业主要指标,也包括分登记注册类型、分行业、分地区的住宿业、餐饮业、连锁餐饮业企业主要指标。再如,《中国第三产业统计年鉴》《中国能源统计年鉴》中,收录了反映全国及分地区第三产业发展及能源建设、生产、消费、供需平衡等细分结构性数据。